"Helping picky eaters improve their nutrition through incremental steps."

Outcome

↓33%

Onboarding Drop-Off

+33%

Completion Rate

4.5★

User Satisfaction

Problem / Solution / Deliverables

Problem

66% of users dropped during onboarding due to friction, formal labelling, and sensory overload.

Solution

Simplified step-based onboarding, ensured language used in labels were more gentle yet exciting, and introduced minimal UI elements.

Deliverables

User Research, IA, Sketches, Wireframes, High-Fidelity Prototypes, Usability Testing.

User Research

15

Participants

4

Pain Points

3

Usability Tests

Persona

Maya, 21 — Undergraduate Student With ARFID

Goal: Gradually try new food.

Frustration: Lack of resources for picky eaters and students with ARFID as well as minimal food options on campus.

User Story: "As a busy student, I want to be able to gradually explore new foods on campus through incremental steps."

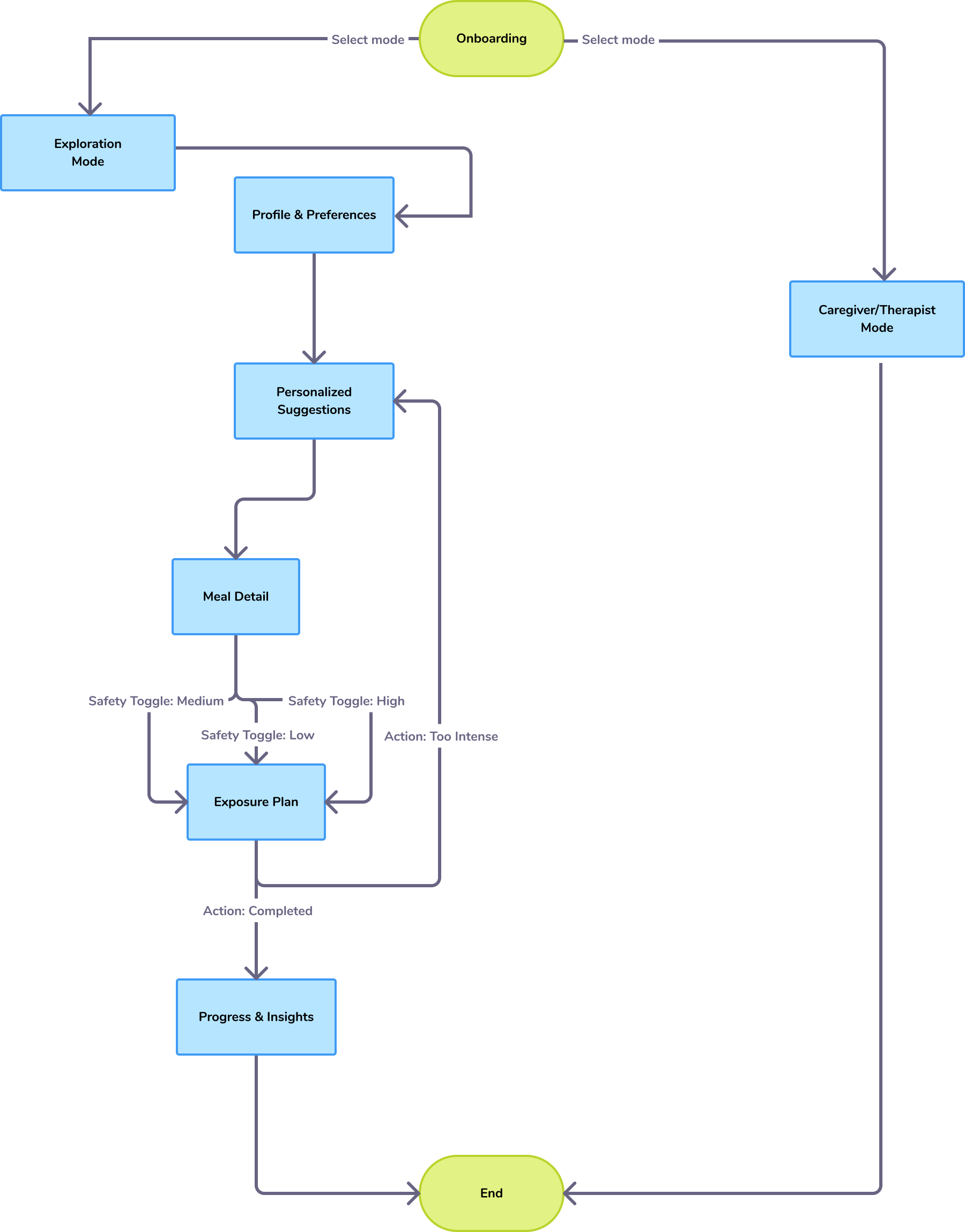
User Flow & IA

Sketches

Mid-Fidelity Wireframes

User Testing Iterations

Before

Although icons made the design more visually pleasing, it created hesitation.

After

Removing icons reduced cognitive load and increased clarity. Additionally, similar items are grouped together to enhance logical flow.

Final Prototype

Reflection & Impact

This project reinforced that simplicity builds trust, especially for people with sensory sensitivites, who can experience sensory overload when interfaces are crowded with too many functions or icons.

By reducing visual noise and focusing on clear, predictable interactions, the final design created a calmer, more accessible experience.

This led to measurable improvements in usability and helped users feel more confident and in control. It reinforces why accessibility matters. Thoughtful, inclusive design does not just accommodate specific needs, it makes the experience better for everyone.